首页
nba优米直播
lol悠米介绍
lol悠米cos
ki优米app
nba米直播吧
中央人民政府
陕西省人民政府
汉中市人民政府
长者模式
无障碍
网站支持IPv6
登录
退出
|
注册
|
繁体
首页
nba优米直播
lol悠米介绍
lol悠米cos
ki优米app
nba米直播吧
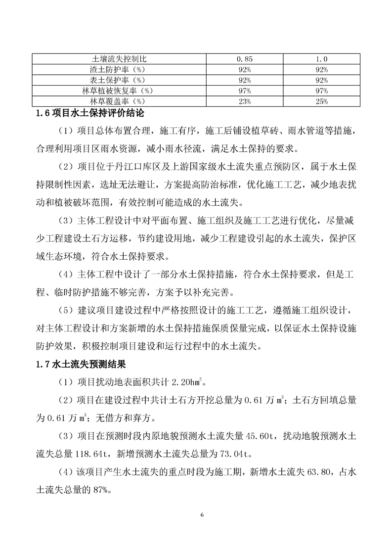
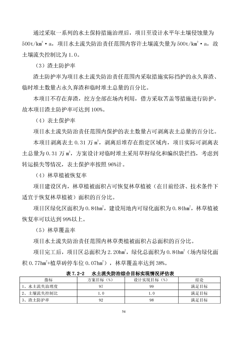
留坝县中学营盘校区教学综合楼及附属工程、留侯 镇中心小学宿舍餐厅楼及教师周转房建设项目、留 坝县闸口石幼儿园和闸口石完全小学建设项目 水土保持方案报告表
索引号
6107290000/2022-000309
发布时间
2022年09月15日 08:52
来源
留坝县教体局
发布机构
优米体育官网下载安装手机版苹果
内容概述
索引号:
6107290000/2022-000309
发布日期:
2022年09月15日 08:52
来源:
发文机构:
优米体育官网下载安装手机版苹果
内容概述:
访问量:
【字体:
大
中
小
】
打印
扫一扫在手机打开当前页
map
map